High Performance Modeling Helps Robot Take a Step
A project using MapleSIM modeling software at the University of Manchester is helping to perfect the process of humanoid walking in robots.
Your blog category
A project using MapleSIM modeling software at the University of Manchester is helping to perfect the process of humanoid walking in robots.
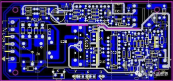
The general PCB layout is carried out according to the following principles:(1) According to the reasonable division of electrical performance, it is generally divided into: digital circuit area (that is, fear of interference and interference), analog circuit area (fear of interference), and power drive area (interference source);(2) Circuits that complete the same function should be placed as …
1. Cutting (CUT) Cut the initial copper clad laminate into boards. 2. Drilling According to the material, drill holes in the corresponding position on the sheet. 3. Immersion copper A thin layer of copper is chemically deposited on the walls of the insulating holes. 4. Graphic transfer Let the image on the production film be …
Printed circuit board (PCB) is hailed by many people as the mother of electronic products. It is a key component of consumer electronics such as computers and mobile phones. It is widely used in medical, aviation, new energy, automotive and other industries. Almost every day we are in Experience the convenience brought by electronic products. …
Brief introduction to the development history of PCB circuit board Read More »
In high-speed PCB design, multi-layer PCBs are often required, and vias are an important factor in multi-layer PCB design. Today, I will learn about through-hole design in high-speed PCB with everyone. Impact of vias in high-speed PCBs In high-speed PCB multilayer boards, when signals are transmitted from one layer of interconnection to another layer of interconnection, they …
The PCB industry is a technology-intensive and capital-intensive industry, but it is still a labor-intensive industry. A large number of automation equipment requires manual operation and assembly line operations. A medium-sized PCB company has thousands of employees. With the industrial transfer and upgrading, the implementation of the new labor contract law, the increase in the cost of …
Application of industrial robots in PCB industry Read More »
PCB Design-10 golden rules of PCB design RULE 1: CHOOSE THE RIGHT GRID-SET AND ALWAYS USE THE GRID SPACING THAT MATCHES THE MOST COMPONENTS.RULE 2: KEEP THE PATH SHORTEST AND MOST DIRECT.RULE 3: USE THE POWER LAYER AS MUCH AS POSSIBLE TO MANAGE THE DISTRIBUTION OF POWER LINES AND GROUND LINES.RULE 4: GROUP RELATED COMPONENTS TOGETHER …