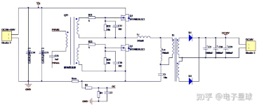
EMC-design of PCB board layout shield
EMC-design of PCB board layout services shield PCB antenna module products such as GPS & GPRS modules; there are also some products with RF function modules that we will use metal shielding covers when designing: the structure is as follows (full shielding), we must focus on the interference of external signals ; GPRS module design; …











